multitts语音包(音源包)手机版安装v1.8.3
- 类型:系统安全
- 评分:
- 版本: v1.8.3
- 语言:简体中文
- 大小: 144.71M
- 更新:2025-10-23 15:21:09
- 开发商:
- 包名: org.nobody.multitts
- MD5: b898a4041efde5f5cfb59851a0a7de1d




内容介绍
multitts语音包app是一款可以提供各种不同声音的阅读软件,在这款软件在这款可以直接通过导入语音包的方式来阅读不同的小说,并且还可以进行自定义的阅读声音以及人物的阅读资源获取。multitts语音包app之中具有几百个不同的音源可以进行选择,不管是卡通角色、人物还是博客类型的,都可以在这里直接的进行聆听,享受不同的聆听体验,完美的解决自己还需要进行观看的问题吧。
multitts语音包app功能介绍
1、将需要转换的文本复制到软件中,即可轻松转换为语音文件。
2、语音质量非常高,声音非常清晰、自然,可以保证用户有良好的听感体验。
3、不需要下载安装,可以直接在浏览器中使用,非常方便快捷。
4、根据自己的需要将文本转换成MP3、WAV、OGG等格式的音频文件。
5、API接口,方便开发者在自己的应用中集成语音功能,增强应用的实用性和实用面。
6、可以选择,包括男声、女声、童声等,根据用户不同的喜好来进行选择。
multitts语音包app优势
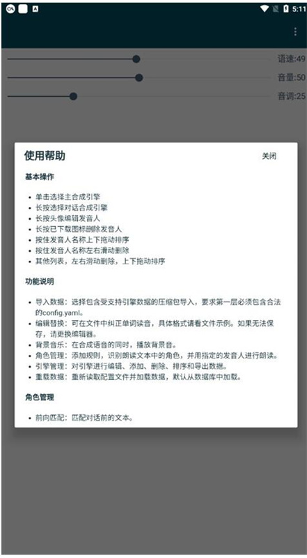
1、背景音乐:在合成语音的同时,播放背景音。
2、引擎管理:对引擎进行编辑、添加、删除、排序和导出数据。
3、重载数据:重新读取配置文件并加载数据,默认从数据库中加载。
4、角色管理:添加规则,识别朗读文本中的角色,并用指定的发音人进行朗读。
multitts语音包app亮点
1、支持多种语言:MultiTTS支持超过40种不同的语言,包括英语、法语、德语、西班牙语、俄语等。
2、可自定义发音人:用户可以选择自己喜欢的发音人进行合成。
3、支持多种声音效果:MultiTTS支持多种声音效果,如音高变化、音量变化、语速变化等。
4、支持文本到语音转换:MultiTTS可以将文本转换为语音输出。
multitts语音包app特色
1、专门为大家打造的线上文字转语音的手机助手。
2、软件功能十分强大,支持多种转换模式。
3、如混响、延迟、抖动等,可以让用户自由地定制自己的语音样式。
4、大大提高语音的自然度和流畅度,使得听起来更加贴近人的真实声音。
5、满足不同用户的转换使用需求,带来了更多的优质服务。
6、从而实现双向转换,方便用户随时随地获取到所需的信息。
multitts语音包app测评
multitts语音包app之中的使用也相当的方便,你可以直接将自己的小说进行语音转文字,汇集四个平台中的所有数据,接近上百种不同的音源,完全没有任何的广告哦。
















